Softrock_40_R Quadrature Sampling Detector
Band: 20m
Introduction
General Info About the Stage
This is the final stage before hooking up the antenna and stereo audio cables and running the "smoke test".
Theory of Operation
The Quadrature Sampling Detector (QSD) or "mixer" acts like two traditional direct conversion mixers operating in tandem. Each takes in half of the filtered RF from the bandpass filter stage and one of the quadrature center frequency signals, then "mixes"/down-converts them to an output being the traditional mixer products, in this case, two (infra) audio frequency signals that represent the difference between the two inputs (RF and Local Oscillator). These two signals are referred to as the detected I (in-phase) and Q (Quadrature) signals and are fed into the high gain Op-Amps stage for amplification and delivery to the audio outputs (and, thence, to the PC's sound card).
Stage Schematic

Go to Top of Page
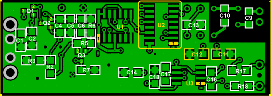
Board Layouts
Board Top

Go to Top of Page
Board Bottom

Go to Top of Page
Quadrature Sampling Detector Bill of Materials
( 20m band option)
(details for installation of each component are provided in the step instructions, further down the page)
Check | Type | Category | Component | Count | Marking | Image |
---|---|---|---|---|---|---|
☐ | Capacitor | SMT 1206 | 0.047uF 5% | 2 | in bag |
![]() |
☐ | IC | SOIC-16 | FST3253 mux/demux switch | 1 | FST3253 ESD!!! |
![]() |
☐ | Resistor | SMT 1206 1/4W | 10 ohm 1% 1/4W | 2 | 10R0 |
![]() |
Go to Top of Page
Detailed Build Steps
Install Underside Components
Check | Designation | Component | top/Bottom | Marking | Image | Band | |
---|---|---|---|---|---|---|---|
☐ | U02 | FST3253 mux/demux switch ((bottom)) | FST3253 ESD!!! |
![]() |
any |
Take extreme care working with this component. Always use ESD precautions.
|
|
☐ | C12 | 0.047uF 5% ((bottom)) | in bag |
![]() |
any | ||
☐ | C11 | 0.047uF 5% ((bottom)) | in bag |
![]() |
any |
Install Topside Components
Check | Designation | Component | top/Bottom | Marking | Image | Band | |
---|---|---|---|---|---|---|---|
☐ | R13 | 10 ohm 1% 1/4W (top) | 10R0 |
![]() |
any | ||
☐ | R12 | 10 ohm 1% 1/4W (top) | 10R0 |
![]() |
any |
Completed Photos
Note: the completed pictures are of the 20m option, which the author built. Other band options (which the author did not build) will appear slightly different (especially the inductors, whose windings and cores will vary by band) for the band-specific components.
View of Completed Topside

View of Completed Underside

Go to Top of Page
Testing
Overview
Before doing any testing, use a bright light and good magnification to verify correct soldering. Soldering problems are the greatest cause of test failures. Pay particular attention to U2.
USB Rail Integrity Test

Before powering up, check the resistance across the 5V USB connections (pins 1 (5V) and 4 (gnd) of J1). If you get something very close to zero, you may have introduced a short and the possibility of "frying" your PC's USB Power Bus.
Voltage Tests - U2 Pins
When measuring pin voltages on U2, test the voltage on BOTH the pin and the pad. This will drive out any cases where the pad has the requisite voltage, but a bad solder joint causes the pin not to have the same voltage.
Test Table
Apply USB power and measure the voltages at the following test points/pin numbers shown in the figure below:

Note: pins 4,5,10, and 13 are omitted in the table below:
Seq | Test Point | Units | Nominal Value |
Author's Value | Your Value |
---|---|---|---|---|---|
1 ☐ | U2 - Pin 1 | Vdc | 0 | 0 | ___________ |
2 ☐ | U2 - Pin 2 | Vdc | 2.15 | 2.05 | ___________ |
3 ☐ | U2 - Pin 3 | Vdc | 2.15 | 2.07 | ___________ |
4 ☐ | U2 - Pin 6 | Vdc | 2.15 | 2.07 | ___________ |
5 ☐ | U2 - Pin 7 | Vdc | 2.15 | 2.07 | ___________ |
6 ☐ | U2 - Pin 8 | Vdc | 0 | 0 | ___________ |
7 ☐ | U2 - Pin 9 | Vdc | 2.15 | 2.07 | ___________ |
8 ☐ | U2 - Pin 11 | Vdc | 2.15 | 2.07 | ___________ |
9 ☐ | U2 - Pin 12 | Vdc | 2.15 | 2.07 | ___________ |
10 ☐ | U2 - Pin 14 | Vdc | 2.15 | 2.05 | ___________ |
11 ☐ | U2 - Pin 15 | Vdc | 0 | 0 | ___________ |
12 ☐ | U2 - Pin 16 | Vdc | 4.3 | 4.13 | ___________ |